icone facebookicone twittericone instagram

folder PISO NACIONAL DA ENFERMAGEM

Documentos

pdf Relatorio 15042024162124 (1)

613 downloads

Baixar (pdf, 221 KB)

relatorio_15042024162124 (1).pdf

pdf RELAÇÃO DAS ORDENS BANCÁRIAS SOBRE O PISO DA ENFERMAGEM 01/03/2024

845 downloads

Baixar (pdf, 617 KB)

ob_pgto fev_piso enfermagem (1).pdf

pdf PORTARIA SES 249 DE 27 DE FEVEREIRO DE 2024 Popular

1125 downloads

Baixar (pdf, 391 KB)

portaria_ses_249-24_piso_enf_fevereiro_-_2024.pdf

Imagem Linha do Tempo - Cronologia Popular

1010 downloads

Baixar (jpg, 200 KB)

Linha do tempo_Piso da Enf.jpg

pdf PORTARIA GM/MS Nº 597 DE 12 DE MAIO DE 2023

967 downloads

Baixar (pdf, 25.51 MB)

portaria gm_ms nº 597, de 12 de maio de 2023 - dou - imprensa nacional.pdf

pdf PORTARIA SES 152 DE 01 DE FEVEREIRO DE 2023 Popular

1034 downloads

Baixar (pdf, 183 KB)

portaria estadual nº 152 de 01-02-24_retifica port. 136-2024.pdf

pdf PORTARIA SES 136 DE 31 DE JANEIRO DE 2024 Popular

1655 downloads

Baixar (pdf, 309 KB)

portaria estadual nº 136 de 31-01-24.pdf

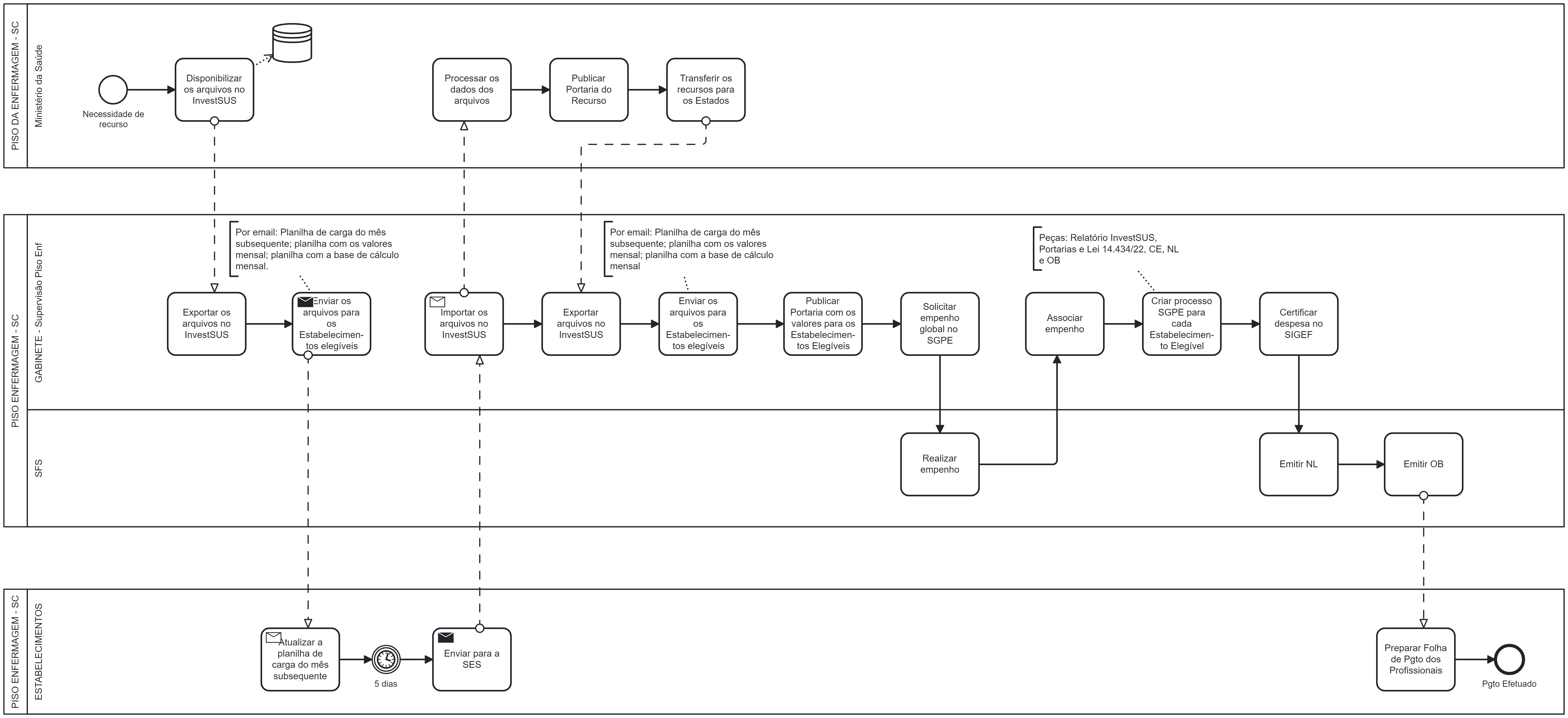
Imagem Diagrama Repasse Piso da Enfermagem

828 downloads

Baixar (png, 733 KB)

Diagrama_Repasse Piso da Enfermagem.png

pdf PORTARIA GM/MS Nº 3.133 DE 22 DE JANEIRO DE 2024 Popular

1044 downloads

Baixar (pdf, 1.20 MB)

portaria gm-ms nº 3.113, de 22 de janeiro de 2024 - portaria gm-ms nº 3.113, de .pdf

pdf RELAÇÃO DAS ORDENS BANCÁRIAS SOBRE O PISO DA ENFERMAGEM 14-11-23

756 downloads

Baixar (pdf, 727 KB)

ob_piso enf_outubro.pdf

pdf RELAÇÃO DAS ORDENS BANCÁRIAS SOBRE O PISO DA ENFERMAGEM 12/01/24

958 downloads

Baixar (pdf, 446 KB)

relação das ob_piso da enf_dez.pdf

pdf PORTARIA SES 1.138 DE 22 DE DEZEMBRO DE 2023

874 downloads

Baixar (pdf, 209 KB)

portaria ses nº 1.138 de 22 de dezembro de 2022_piso da enf.pdf

pdf PORTARIA GM/MS Nº 2.634 DE 21 DE DEZEMBRO DE 2023 Popular

1161 downloads

Baixar (pdf, 6.51 MB)

portaria gm_ms nº 2.634, de 21 de dezembro de 2023 - portaria gm_ms nº 2.634, de 21 de dezembro de 2023 - dou - imprensa nacional.pdf

pdf Relação das Ordens Bancárias sobre o Piso da Enfermagem 13-12-2023

878 downloads

Baixar (pdf, 274 KB)

ordens bancárias.pdf

pdf PORTARIA SES 1.067 DE 06 DE DEZEMBRO DE 2023 Popular

1116 downloads

Baixar (pdf, 529 KB)

portaria estadual 1.067 de 06 de dezembro de 2023.pdf

pdf Portaria GM/MS 2.031/2023 Popular

1216 downloads

Baixar (pdf, 22.77 MB)

portaria gm_ms nº 2.031, de 28 de novembro de 2023 - portaria gm_ms nº 2.031, de 28 de novembro de 202.pdf

pdf PORTARIA GM/MS Nº 2.015, DE 27 DE NOVEMBRO DE 2023 Popular

1230 downloads

Baixar (pdf, 6.75 MB)

portaria gm_ms nº 2.015, de 27 de novembro de 2023.pdf

pdf Portaria nº 980, de 07/11/2023 Popular

1285 downloads

pdf PORTARIA GM/MS Nº 1.677, DE 26 DE OUTUBRO DE 2023 Popular

1176 downloads

Baixar (pdf, 3.25 MB)

portaria gm_ms nº 1.677, de 26 de outubro de 2023.pdf